一、防御疫情,物光学院在行动
二、未雨绸缪,积极推进当前工作
三、居家不外出,合理高效利用时间
顺应当前疫情形势需要,学院在1月29日发布“告物光学院全体师生禁止提前返校及共同防控疫情的一封信”。2月4日下午,学院领导和特殊时期工作组骨干积极参加ACG港湾
腾讯微信抗疫情工作会议,了解学校总结工作和安排部署。2月5日下午,学院召开全体院领导、系/部/中心主任和全体管理人员腾讯微信会议,小结前期师生疫情防控、信息上报和宣传等工作,对下阶段进一步防控疫情、加强师生纪律要求和教育引导、科学有序准备开学等事项进行讨论,决定成立学院防控疫情工作领导小组。现将疫情防控及当前工作通知如下:
(一)防御疫情,物光学院在行动
1、“新型冠状病毒感染肺炎”防控工作领导小组
为将学院防御疫情工作做深,做实,做细,物光学院颁布重要文件:深大物光学院[2020]3号文件《关于成立“新型冠状病毒感染肺炎”防控工作领导小组的通知》,成立ACG港湾
“新型冠状病毒感染肺炎”防控工作领导小组:
组长:徐平院长、范平书记
副组长:王楠副院长、孙一翎副院长、武红磊副院长、罗景庭副院长、林济霖副书记
成员:各系/部/中心主任、各支部书记、班主任、全体导师、全体管理人员、全体学生干部
在ACG港湾
“新型冠状病毒感染肺炎”防控工作领导小组的领导下,分设七个工作组,统筹负责疫情防控工作。具体分组如下:
信息上报与宣传组
负责领导:徐平院长、林济霖副书记
组别成员:
1.教师方面:张叶萍、丁琬露、王梦旸
2.博士后方面:李经纬、张佩琦及导师
3.研究生方面:林娜、导师及学生干部
4.本科生方面:张兆荣、张建霞、张鹏、陈秋怡、杨茵媚、黄龙彪及学生干部
5.宣传工作:林济霖副书记、林娜及学生干部
主要职责:学院"每日一报”及时、准确上报学校相关部门,各类通知和信息及时上传下达,恰时恰当开展微信、学院网站和公众号推文宣传
教师组
负责领导:徐平院长、孙一翎副院长
组别成员:张叶萍、王梦旸、丁琬露、李经纬
主要职责:负责管控教职工进出学校、与仍在湖北的教职工联络以及做好教职工精准返校的各种工作。教职工包含:学院教师、管理技术岗、合同制员工、博士后、专职研究员
学生组
负责领导:孙一翎副院长、林济霖副书记
组别成员:张兆荣、林娜、张建霞、张鹏、各班班主任及导师
主要职责:负责管控学生进出学校,与仍在湖北的学生联络以及做好学生精准返校的各种工作
外籍师生组
负责领导:孙一翎副院长、罗景庭副院长
组别成员:李经纬、张佩琦及导师
主要职责:负责外籍师生防控管理及联络等工作
安全与物资组
负责领导:武红磊副院长
组别成员:王世兴、刘瑞友、张敏、李雄军、杨拓
主要职责:负责物资(口罩、手套、鞋套等防护物资)采购,主动与学校进行联系,协商物资支持
教学准备组
负责领导:王楠副院长、孙一翎副院长、罗景庭副院长
组别成员:系/部/中心主任、研究生导师、教学秘书和线上教学培训骨干教师
主要职责:保障后续教学活动有序进行
关心关爱组
负责领导:范平书记
组别成员:学院党务专职教师、各支部书记、各班主任
主要职责:加强师生工作激励和心理支持工作
2、“正式开学前因特殊情况”返校的审批流程
为有效控制疫情,便于做好开学前疫情防控的准备工作,根据《广东省教育厅关于暂停各类聚集性教育教学等活动的通知》要求,延迟开学期间,除各单位值班人员、疫情防控必需和校园运行必需的工作人员外,全体师生原则上不得提前返校。因特殊原因需临时返校处理事务的师生,需严格经过审批,方可返校,且返校时严格按照学校要求做好有关疫情防控工作。处理完事务后,需即刻离开学校。审批流程如下:
a.教师、研究员及博士后
负责领导:徐平院长
审批流程:个人申请——项目负责人审批(研究员需要)/导师审批(博士后需要)——徐平院长审批——人力资源部审批
b.研究生
负责领导:孙一翎副院长
审批流程:个人申请——导师审批——孙一翎副院长审批——研究生院审批
c.本科生
负责领导:林济霖副书记
审批流程:个人申请——班主任审批——辅导员审批——林济霖副书记审批——学生部审批
(二)未雨绸缪,积极推进当前工作
针对当前疫情,学校精准施策,在积极应对疫情同时,也对招生、人才培养、学生工作等做部署,为开学提前做好准备。学院及时响应学校各项工作要求,及时将相关通知给予发布。同时也对下一步的工作做好计划和安排。具体如下
1、关于招生:成绩公布、复试、录取等
根据学校的通知,有关研究生统考成绩公布、复试、录取等研究生招生工作将按照上级教育主管部门的要求进行。相关工作的的时间、方式如需顺延或调整,研究生院将在学校公文通、深大研究生招生网(网址//yz.acggangwan.com/)、深大研招微信公众号等提前通知,学院将以研究生院通知为准。
2、关于培养工作:学费、注册、选课等
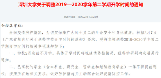
学费:原定于2月14日至2月17日进行学费住宿费批扣推迟至2月底以后,具体时间另行通知。
同时,同学们已经可以上校园网查询下学期应缴学杂费了,还没有查询应缴学费的同学可以在内部网上进入【学生事务】-【缴学杂费】进行查询,并且无需使用VPN。
注册:2019-2020学年第二学期开学注册工作顺延,具体时间根据学校开学通知另行通知。

缓补考:原定于2019年2月17-18日开展的2019-2020学年第一学期期末缓补考,调整至2019-2020学年第二学期开学后前三周的周六、周日时间段进行。
选课:由于选课工作在网上办事大厅进行,2019-2020学年第二学期选课(含重修选课,含留学研究生),选课时间相应顺延到缓补考成绩公布后结束。
上课:学校开学通知正式公布后,学院将及时了解任课教师到位情况,做好教学安排。任课老师应做好特殊时期非课堂教学的预案,届时根据形势需要组建课程QQ群或微信群,上传课程教学课件、辅导资料、阅读书目等相关学习材料,安排学生自学或其他线上教学方式。有关成绩单、在读证明等文件打印服务(包括自助打印),休学、复学、缓考、学业预警等其他培养业务,均在正式开学后进行。
3、学位工作:学位论文提交查重等
学位论文提交查重、导师审核、论文盲审等工作环节均在网上办事大厅进行,学生、导师均可按照常规通过网络进行操作。
在论文答辩阶段,如果需要对答辩组织方式等进行调整,将依据学校的通知执行。
学院导师会一如既往,加强学位论文的远程指导;学院培养办也会及时督促申请学位的研究生在导师指导下认真撰写和修改论文,保证学位论文质量。
4、学生工作:心理健康、奖助学金等
各位班主任、研究生导师和辅导员要密切关注疫情防控特殊时期学生群体的心理健康。
研究生国家助学金、留学博士生补助等将在正式开学完成注册后,按流程尽快核准并发放。外国研究生的奖学金申请发放工作由国际交流学院统一安排。请同学们留意相关通知。
荔研论坛、社会实践、学科竞赛、创新发展基金项目、奖励资助、就业服务、学生社团等工作,学院将根据学校公布的开学时间顺延。
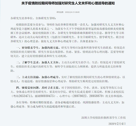
5、导师工作:加强人文关怀与心理疏导
根据研究生院通知,导师需要加强对研究生的人文关怀和心理疏导。

6、生活工作:食堂、超市
根据学校的通知,食堂暂停堂食服务,增加生活超市供应。
暂停堂食服务:按照防控要求,减少人员聚集,降低病菌传播风险,保障全校师生身体健康,从2月4日起,学校各值班餐厅(含粤海、沧海、丽湖校区)不开放堂食服务,提供打包服务。就餐人员须佩戴口罩,并配合食堂工作人员体温测量工作。
生活超市供应:为方便留校师生基本生活所需,减少师生外出采购,降低病菌传播风险,假期教工餐厅生活小超市为留校师生提供油、米、面粉、方便面、沐浴露、洗发水、卫生纸、牙膏牙刷、消毒液等生活用品,及少量青菜供应。营业时间为10:00-18:00。
(三)居家不外出,合理高效利用时间
1、写论文,不犯愁,数据库免费开放
开学前,毕业年级学生一律在原地准备毕业论文(设计),学院和毕业论文(设计)指导教师不会要求学生返校准备毕业论文(设计)。
如果你担心校外无法查阅毕业论文所需资料的话,这些内容或许能帮到你哦!//mp.weixin.qq.com/s/IBOdf707YtEJoTWevDdKbg
2、停课不停学,优课联盟慕课课程免费开放
为了减少疫情对教师教学和学生学习的影响,优课联盟将线上418门慕课在疫情期间全部免费对外开放。平台学分课程有本科专业核心课程、专业选修课程、通识类选修课程,公共基础类课程。ACG港湾
作为优课联盟的合作高校,学生可以在线学习开设的学分课程。
同学们可以通过[内部网]-[学生事务]-[UOOC课程],进入优课联盟官方网站,进行在线学习。
3、爱自己,关注个人心理健康
为了帮助师生更好地应对疫情带来的心理应激反应,教育部、深圳市工会、深圳市精神卫生中心(市康宁医院)、深大心理辅导中心均开通免费心理咨询热线,以及心理援助培训与讲座,具体内容如下:
a、教育部心理援助培训与讲座
1、为了更好地提升高校心理援助热线的服务质量和水平,保证心理援助热线服务的效果,高校心理讲课教育专家指导委员会组织全国知名专家开展高校疫情心理援助热线相关工作的系列培训和大学生心理应激系列讲座,培训内容和专家名单如下:



b、深圳市心理援助和危机干预
心理援助热线。深圳市委组织部会同深圳市委卫生工委、深圳市精神卫生中心为您汇集免费心理援助热线电话,守护心灵,防控疫情,共度时艰!

扫描二维码查看
心理援助热线电子地图
安心博士·在线心理辅导。深圳市委组织部联合腾讯公司党委、南山区开发“安心博士·在线心理辅导”服务项目,依托深圳市精神卫生中心(市康宁医院)专业机构,由三甲医院主任医师、注册心理师等组成专业医生团队,方便党员干部和社会群众随时随地获得在线心理辅导。

扫描小程序码进入
安心博士·在线心理辅导
c ACG港湾
心理辅导中心
为了帮助同学们更好地应对疫情带来的心理应激反应,心理辅导中心拟在此期间紧急开展心理援助服务,即日起实施。
服务对象:ACG港湾
在读学生(注:主要针对因新型肺炎的出现而导致负向情绪的同学)
服务方式:请有心理援助需要的同学选择下列服务形式:
Ⅰ电话辅导 心理辅导中心专职老师负责提供专业帮助,请扫下面二维码预约。每天14:00-18:00,由心理辅导老师联系预约者进行电话辅导。
Ⅱ网络服务 邮箱:[email protected],请有心理援助需要的同学填写自我信息(学院-学号-姓名-手机-咨询事项),专职辅导老师将会给予回复。
Ⅲ学院支持 请联系本学院辅导员,也可联系心理辅导中心延伸机构——所在学院心理辅导站负责老师。
Ⅳ转接服务 通过拨打学生社区24小时值班电话0755-26558993,值班老师将会及时转接学院心理辅导站或心理辅导中心。
4、有困惑,专业医生免费线上咨询
ACG港湾
总医院免费线上咨询平台
新型冠状病毒肺炎的疫情还在发酵中,面对这次疫情大家肯定有很多实际生活中的困惑:
· 有些干咳流鼻涕,我是不是中招了?
· 网上流传口罩能消毒后使用,是不是真的?
· 我宅在家里,应该注意些什么?
· 轻微腹泻,不去医院的话,在家怎么办?
正值特殊时期,很多人有些健康问题,但顾虑当前疫情,去医院担心交叉感染、风险太大。再加上眼下医疗资源非常紧张,线下看病也变得困难。针对这种情况,深大总医院在最快的时间里,组织联动全院医生专家,迅速上线了[ 新冠咨询 ]功能

使用方法非常简单,关注“ACG港湾
总医院”公众号,点击[新冠咨询] - [冠状病毒咨询],即可开始线上咨询。目前已有30多名来自呼吸、感控、急诊等各学科的医学专家投入在线咨询新冠肺炎工作,争取第一时间回应同学们的疑问,医患可以在线上直接交流。
提醒大家一下,如果专家建议前往医院进一步检查,请一定要立即自觉就医,不要拖延时间哦。
更多通知,请查看ACG港湾
疫情防控期间学校最全通知
面对疫情,
每个人都要行动起来。
听从指挥,科学防疫,
保护好自己、保护好身边人!
为打赢这场没有硝烟的战争贡献力量!
全体物光人,请一起承诺:



